繁
长辈版
网站无障碍
加入收藏
首页
信息公开目录
信息公开指南
信息公开年报
信息公开制度
依申请公开
监督保障
您的位置:
首页
>
区应急管理局
>
应急管理
>
预警信息
索
引
号:
790101518/202601-00004
组配分类:
预警信息
主题分类:
市场监管、安全生产监管、应急管理
发布日期:
2026-01-18
发布机构:
区应急管理局
文
号:
名
称:
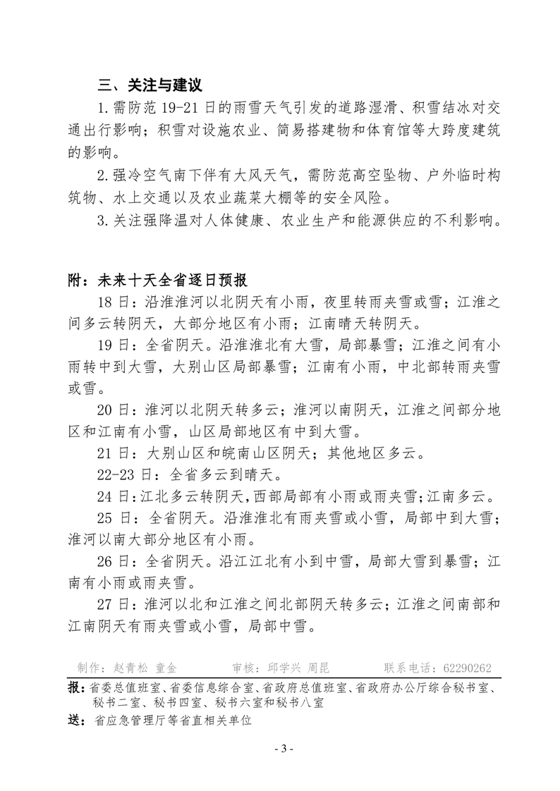
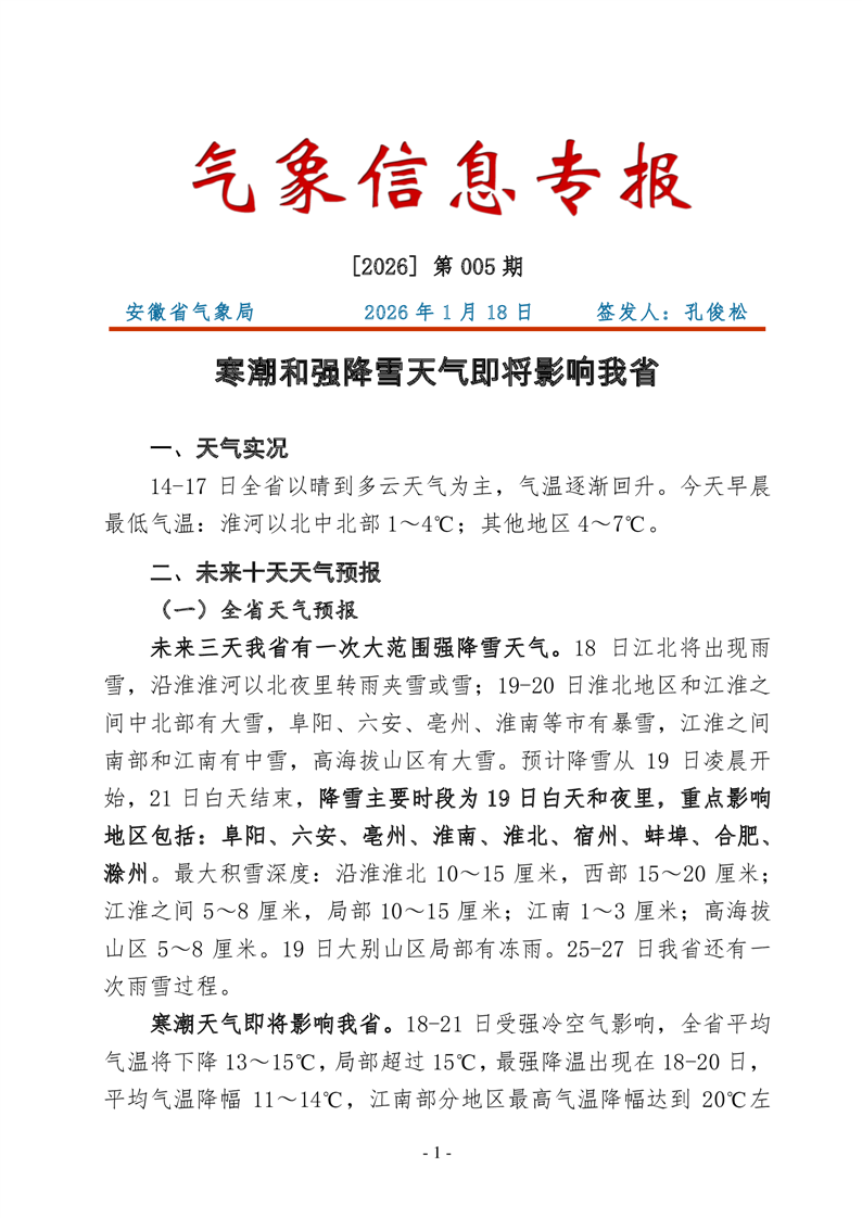
【自然灾害类】气象信息专报
关
键
词:
成文日期:
【自然灾害类】气象信息专报
字体大小:【
大
中
小
】
浏览次数:
信息来源: 区安全生产监督管理局
发布时间:2026-01-18 17:01