繁
长辈版
网站无障碍
加入收藏
首页
信息公开目录
信息公开指南
信息公开年报
信息公开制度
依申请公开
监督保障
您的位置:
首页
>
烈山区人民政府办公室
>
监督保障
>
专项工作
索
引
号:
003092166/202009-00031
组配分类:
专项工作
主题分类:
综合信息
发布日期:
2020-09-21
发布机构:
烈山区人民政府办公室
文
号:
名
称:
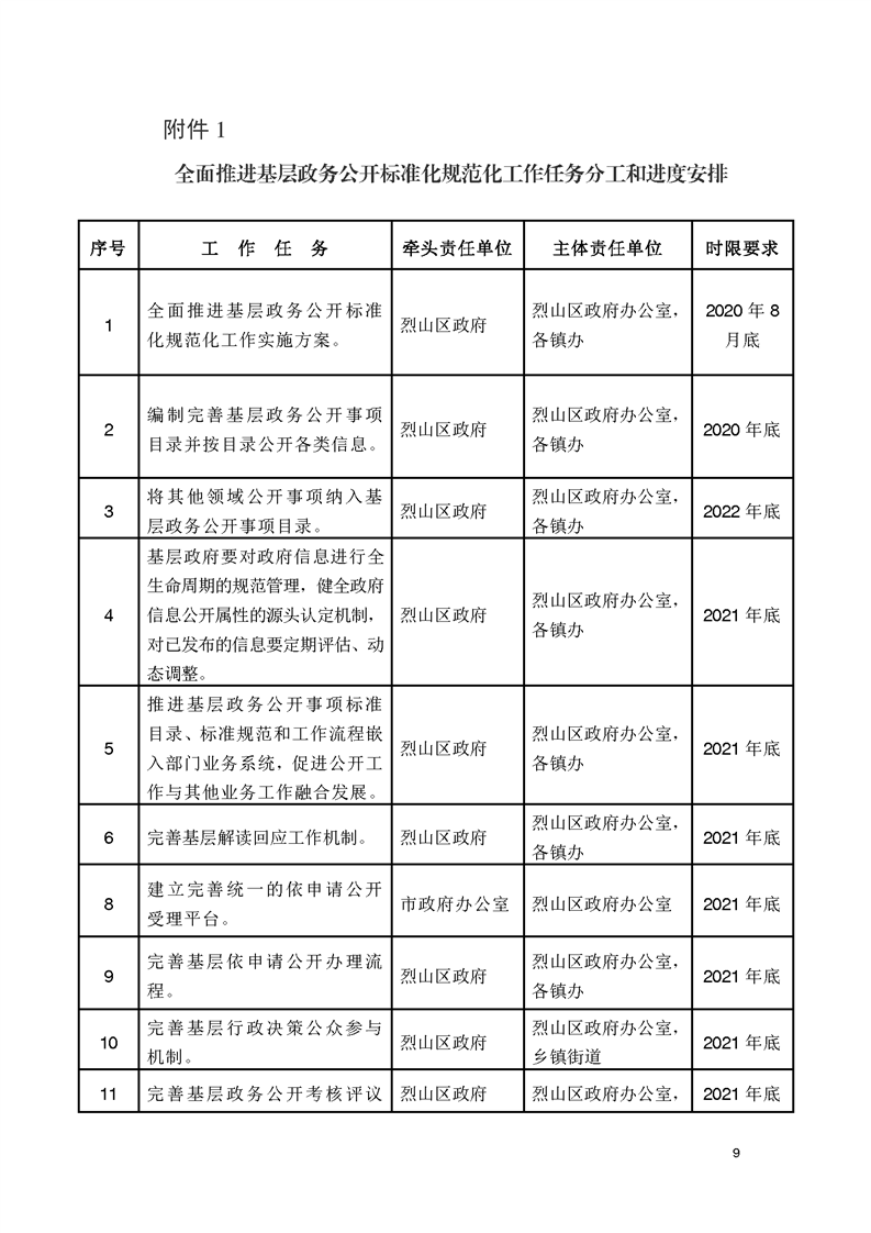
烈山区全面推进基层政务公开标准化规范化工作实施方案
关
键
词:
成文日期:
烈山区全面推进基层政务公开标准化规范化工作实施方案
字体大小:【
大
中
小
】
浏览次数:
信息来源: 烈山区人民政府办公室
发布时间:2020-09-21 17:29