【政务新媒体解读】《烈山区巩固安徽省慢性病综合防控示范区建设实施方案》解读

字体大小:【
浏览次数:信息来源: 烈山区人民政府办公室发布时间:2024-05-10 18:08

烈山区人民政府发布微信公众号就《烈山区巩固安徽省慢性病综合防控示范区建设实施方案》发布解读信息

 烈山区人民政府办公室于2024年3月1日印发《烈山区巩固安徽省慢性病综合防控示范区建设实施方案》(烈政办秘〔2024〕4号,现对文件主要内容解读如下。

一、决策背景和依据

随着我国工业化、城镇化、人口老龄化进程的加快和不健康生活方式的影响,心脑血管病、癌症、慢性呼吸系统疾病等慢性非传染性疾病(简称“慢性病”)已成为我国居民的主要死亡原因。“十三五”以后国家加快推进慢性病综合防控示范区建设,2016年10月20日,国家卫生计生委办公厅出台了《国家卫生计生委办公厅关于印发国家慢性病综合防控示范区建设管理办法的通知》国卫办疾控发[2016]44号文件,文件要求在全国范围内加快慢性病综合防控示范区建设,我区于2013年5月被评为安徽省慢性病综合防治示范区。

为贯彻落实党的二十大精神,全面落实习近平总书记系列重要讲话精神和治国理政新理念、新思想、新战略,坚持正确的卫生与健康工作方针,坚持以人民健康为中心,强化政府责任,推进烈山区慢性病综合防治工作,不断提高人民群众健康素质。根据《“健康中国2030”规划纲要》、《关于印发安徽省慢性病综合防控示范区建设实施方案的通知》(卫疾控秘〔2017〕430号)等文件精神,烈山区卫健委组织制定了《烈山区巩固安徽省慢性病综合防控示范区建设实施方案》(以下简称《实施方案》)。

二、制定意义和总体考虑

加快推动卫生健康工作理念、服务方式从以治病为中心转变为以人民健康为中心,建立健全健康教育体系,普及健康知识,引导群众建立正确健康观,加强早期干预,形成有利于慢性病防控的生活方式、生态环境和社会环境,为全方位、全周期保障人民健康、建设健康烈山奠定坚实基础。

三、研判和起草过程

(一)文件起草

烈山区卫生健康委员会在认真调研的基础上,于2024年1月8日起草文件。起草过程中,积极与市卫健委、疾控中心相关科室及区直有关部门对接,最终形成初稿。

(二)征求意见

书面征求了区发改委、区文旅体局、区民政局等35家单位的意见,均无异议;1月28日-2月28日在区政府官网面向公众公开征求意见,征求意见期间未收到意见反馈。

(三)正式印发

2024年3月1日以区政府办公室名义正式印发实施。

四、工作目标

通过打造政府主导、部门协作、动员社会、全民参与的慢性病综合防控工作机制,坚持预防为主、防治结合、中西医并重,发挥医疗卫生服务体系的整体功能,提供全人群生命全周期的慢性病防治管理服务,推进疾病治疗向健康管理转变。坚持突出特色创新,促进均衡发展,整体带动全区慢性病防治管理水平全面提升。坚持以人民健康为中心,强化责任,压实工作,创造和维护健康社区环境,多措并举广泛在社区人群中推广健康生活方式,切实降低慢性病造成过早死亡,提高人均期望寿命,有效控制慢性病疾病负担增长,为群众健康保驾护航。

五、主要任务

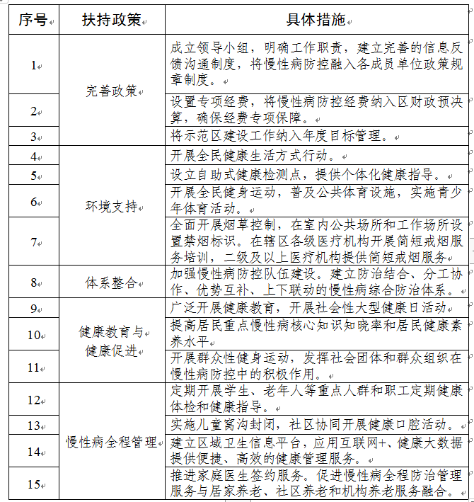
(一)政府主导统揽。制定下发创建示范区实施方案,成立领导小组,启动全民健康生活方式行动,建立联络员制度,召开创建慢性病综合防控示范区工作启动推进会,将慢性病防控工作纳入了高质量发展综合绩效考核,挂图作战。

(二)健康教育切入。开展全面宣传,实施青少年体育活动促进计划,推进社会心理服务体系建设,扎实开展“三减进校园”的活动,寓教于乐逐步提高慢病防治理念。

(三)防控队伍强化。在各基层医疗机构公共卫生科设立慢性病管理室,配备专职人员。,并按要求落实工作场所和配齐医疗保健检查设备,满足开展慢性病防控工作的需求。

(四)综合监测保障。为群众提供方便、可及的自助式健康检测服务,设立自助式健康检测点的社区覆盖率达到30%,设置健康检测点的社区卫生服务机构覆盖率超80%,提供个性化健康指导的机构比例超过50%。

六、创新举措

一是将慢性病综合防控工作与健康烈山、卫生城市创建、文明城市创建、社区文化建设、暖民心工程、公共服务与公共产品等有机衔接整合,以达到1+1>2的实际效果。

二是贯彻开展全民健康生活方式行动,以示范引领,用典型带动健康环境建设持续推进。开展全民健身运动,普及公共体育设施。

七、保障措施

(一)加强组织领导,纲举目张推进。成立工作领导小组,认真部署,落实责任,在区慢性病综合防控示范区建设工作领导小组的统一协调下积极推进慢性病综合防控示范区建设各项工作。

(二)加强部门协作,深化联防联控。建立和完善由区示范区建设办公室牵头,各乡镇(街道)及相关部门协同配合、共同参与的工作机制,召开联席会议,建立健全信息交流和反馈机制,建立联络员联系制度,做好本部门信息上报工作。建立建设的完整档案资料,包括文字、图片、影像等资料。

(三)加强政策支持,落实经费保障。建立政府主导、社会力量支持的慢性病综合防控工作经费保障机制,将慢性病防控工作经费纳入区财政预算,根据全区经济情况逐步增加财政投入。

(四)加强督导检查,狠抓工作落实。为保证建设工作目标的如期实现,多部门对示范区建设工作开展联合督导,强化对乡镇(街道)和相关部门开展建设示范区工作的督查,适时通报督导结果,确保示范区建设工作扎实、有序、有效推进。

(五)加强宣传教育,营造良好氛围。结合建设目标,广泛开展慢性病防控健康教育和宣传工作,提高社会公众预防慢性病知识水平和技能,区卫健委要加强调研指导,深入挖掘、总结、提炼好经验、好做法,树立先进典型,营造良好氛围。

八、解读机关

联系人:烈山区卫健委

联系电话:0561-4685677

电子邮箱:lsqrkjsw@126.com

链接:https://mp.weixin.qq.com/s/Rz66kizMYYQFQqves7K_LA