繁
长辈版
网站无障碍
加入收藏
首页
信息公开目录
信息公开指南
信息公开年报
信息公开制度
依申请公开
监督保障
您的位置:
首页
>
宋疃镇卫生院
>
诊疗服务
>
服务流程
索
引
号:
/202309-00039
组配分类:
服务流程
主题分类:
卫生、体育,人口与计划生育、妇女儿童
发布日期:
2025-12-17
发布机构:
宋疃镇卫生院
文
号:
名
称:
宋疃镇卫生院服务流程
关
键
词:
成文日期:
宋疃镇卫生院服务流程
字体大小:【
大
中
小
】
浏览次数:
信息来源: 宋疃镇卫生院
发布时间:2025-12-17 15:55
一、一般就诊流程
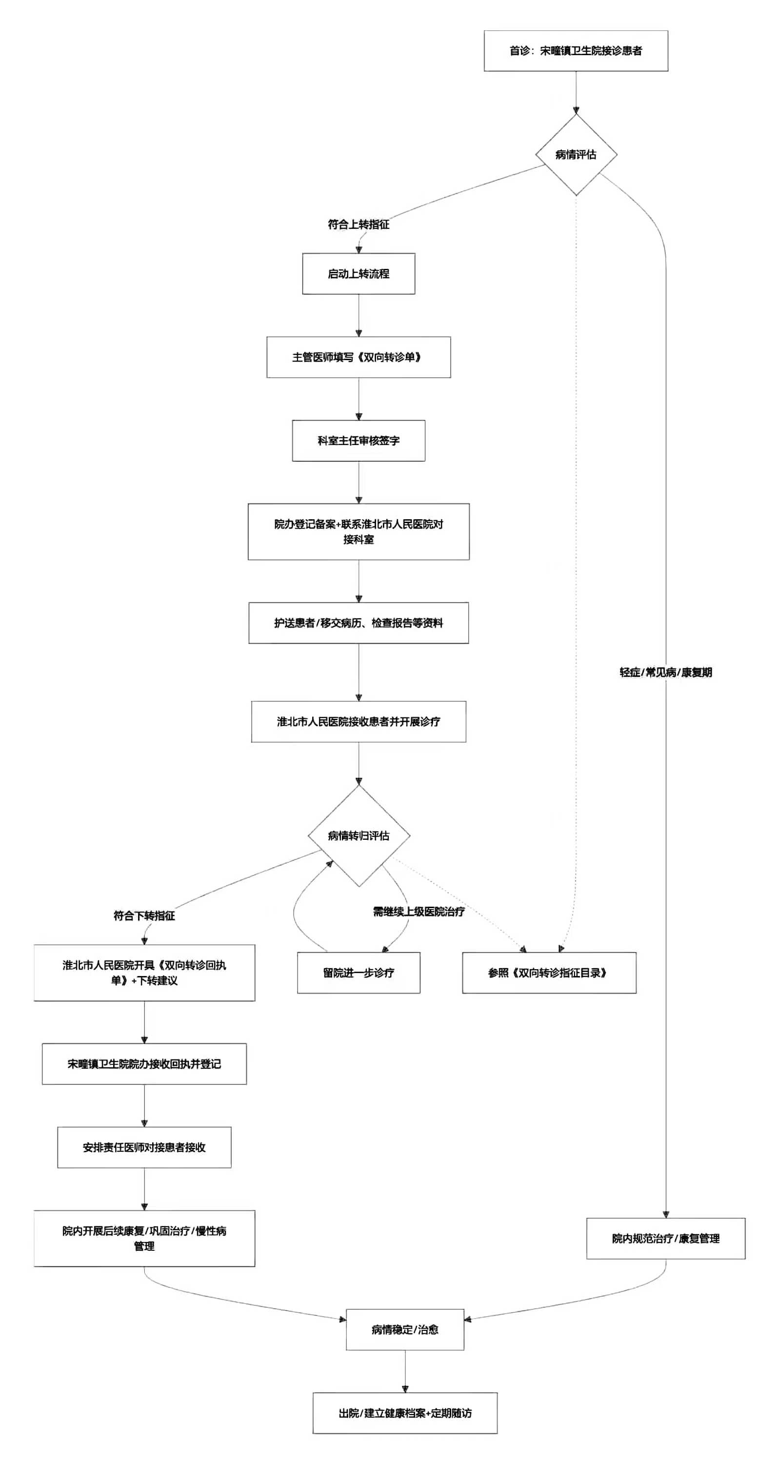
二、双向转诊流程