索引号: |
00309249X/202109-00012 |
组配分类: |
政策与标准 |
主题分类: |
民政、就业、医疗、社会保障、扶贫 |
发布日期: |
2022-10-12 |
发布机构: |
区人力资源和社会保障局 |
文号: |
|
名称: |
安徽省人民政府办公厅关于印发安徽省职业技能提升行动实施方案(2019—2021年)的通知(皖政办〔2019〕24号) |
关键词: |
|
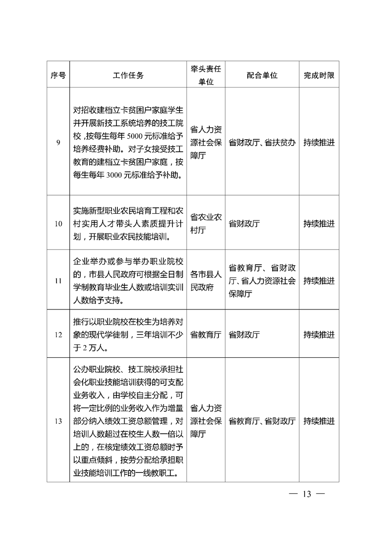
安徽省人民政府办公厅关于印发安徽省职业技能提升行动实施方案(2019—2021年)的通知(皖政办〔2019〕24号)
浏览次数:信息来源: 区人社局发布时间:2022-10-12 11:11